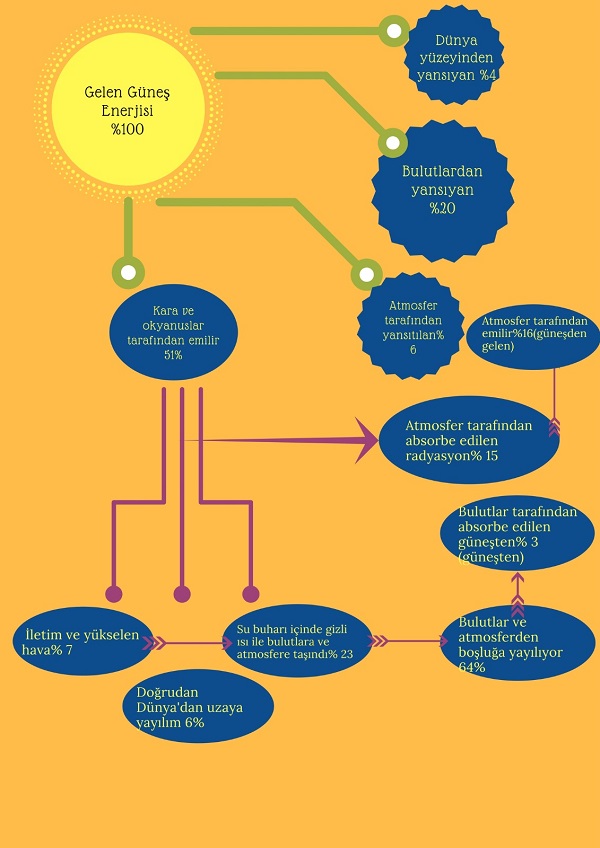
İklim Değişikliği Tümü Nedenleri Etkileri Çözümleri KARBON AYAKİZİ Nedenleri Kimyasal Kirlilik Nedenleri Ozon Tabakası Nedenleri Deniz Seviyesinin Yükselmesi Etkileri Gezegensel Sınırlar Etkileri İklim Değişikliği ve Ağaçlar Etkileri İKLİM DEĞİŞİKLİĞİ VE İNSAN SAĞLIĞI Etkileri İklim Değişikliği ve Kuşlar Etkileri İklim Değişikliği ve Su Etkileri İKLİM DEĞİŞİKLİĞİ VE TARIM Etkileri İklim Değişikliğinin Gelir Düzeyi Düşük Ülkelerdeki Çocuk Gelişimi Üzerindeki Etkileri Etkileri İklim Değişikliğinin Türkiye’ye Etkileri Etkileri Okyanus Asidifikasyonu Etkileri Donut Ekonomi Modeli Çözümleri İklim Değişikliği Problemini Nasıl Çözeriz? Çözümleri İklim Değişikliğine Bireysel Çözümler Çözümleri İkli̇m Deği̇şi̇kli̇ği̇ne Bi̇reysel Çözümler Çözümleri OKYANUS ENERJİSİ Çözümleri Yenilenebilir Enerji Çözümleri Bunları Biliyor Musunuz ? Albedo Nedir? Buzullar deniz seviyesini ne kadar yükseltecek? Deniz Seviyesinin Yükselmesi Denizlerde Balık Kalmıyor Artık! Ekolojik Ayak İzi Nedir? Fosfor Döngüsü Fosil yakıtları nedir? Nereden gelir? Hava tahmini neden zordur? Hava İklim Değişikliği ve Ağaçlar İklim Değişikliği ve Çöp İklim Değişikliği ve Gıda Güvenliği İklim Değişikliği ve Kuşlar İklim Değişikliğinin Ekonomisi İklim Değişikliği ve Su İklim Değişikliği ve Spor İklim Değişikliğinin Küresel Etik Boyutu İklim Değişikliğinin Temel Soruları İklim Modelleri Nükleer Santral Gerçekten Gerekli mi? Net sıfır salım mı, %100 yenilenebilir enerji mi? Küresel Yönetişim ve Sürdürülebilir Kalkınma Küresel Isınma mı, Küresel İklim Değişikliği mi? Kömür gerçekten lazım mı? Orman Yangınları Sebepleri ve Sonuçları Sıfır Atık ne demektir? Sıkça Sorulan Sorular Sürdürülebilir Kalkınma Türkiye ve Paris Anlaşması Yeraltında daha ne kadar fosil yakıtı var? Zika virüsü ve sarı humma sivrisineği Language Turkish